This question comes from a volunteer with St John (NSW).
I have a question for you. Everyone I ask seems to provide a different answer.
Current NSW has red lights and sirens on their vehicles.
Is St John entitled to have lights and sirens independently? If the answer to the previous question is yes, are we then entitled to move to red and blue lights?
Some believe our authority comes from Ambulance. And we always intend to work closely with Ambulance on these matters. However I am keen to know the legal position.
There is no way St John’s authority to have red lights (or red/blue lights) and siren comes from an affiliation with the Ambulance Service of NSW. It has to come independently. The relevant rules are in the Road Transport (Vehicle Registration) Regulation 2007 (NSW). The Vehicle Standards are set out in Schedule 2.
Clause 33(2) says that a ‘motor vehicle must not be fitted with a device that can make a sound like the sound of a siren, exhaust whistle, compression whistle or repeater horn’. This rule does not apply to, amongst other things, an ‘emergency vehicle’ (cl 33(3)(b)). An emergency vehicle includes a vehicle that is being driven by ‘a member of the Ambulance Service rendering or providing transport for sick or injured persons’ (Schedule 2, Dictionary). Note that it says ‘the Ambulance Service’, not ‘an ambulance service’ so one has to infer that means the Ambulance Service of NSW.
An ‘emergency services vehicle’ (which is different to an ‘emergency vehicle’) may be fitted with flashing headlights (cl 86). An ‘emergency service vehicle’ includes ‘an ambulance’ (cl 86(7)(b)). Does St John Ambulance (NSW) operate an ambulance? ‘Ambulance’ is not defined. According to the oxford dictionary (online) it is ‘A vehicle equipped for taking sick or injured people to and from hospital, especially in emergencies’. I’m sure many of the vehicles used by St John would be considered an ‘ambulance’ even if they are not actually used for patient transport. (For a similar discussion see Does St John Ambulance (Vic) operate ambulances? (March 26, 2015)). The critical issue will actually be the attitude of the Roads and Maritime Services (RMS). If there is some endorsement on the registration papers that the vehicle is an ‘ambulance’ then it is indeed an ambulance for the purpose of these rules in which case you can have the flashing headlights. :
A vehicle must not have ‘a light that flashes or rotates’ or ‘shows a red light to the front’ or ‘shows a blue light’ (cl 124(2)) unless it is provided for in the rules. Ambulances may be fitted with ‘a light or lights, at least one of which must be mounted on top of the vehicle, capable of displaying a flashing or rotating light’ (cl 124(4)). In the case of an ambulance the light that may be displayed is ‘a blue or red light’ (cl 124(7)(a)). One would normally read ‘or’ as a disjunct, ie a blue or a red light, not a blue and a red light, but clearly practice is to have both.
A ‘Red Cross vehicle, a mines rescue or other rescue vehicle or an emergency vehicle within the meaning of the Road Rules 2014…’ (other than vehicles listed in cl 124(7)(a) which includes an ambulance) are only to display a red light (cl 124(7(b)). An emergency vehicle within the meaning of the Road Rules 2014 (NSW) is a vehicle driven by an emergency worker which includes a vehicle driven by a ‘person (or a person belong to a class of persons) approved by the Authority’.
Even if the vehicles are not an ‘ambulance’ and even if St John volunteers are not appointed as ‘emergency workers’, the RMS may issue an exemption from any of the provisions of the Vehicle Standards (cl 10). It follows that if there is a specific authority issued by RMS, St John may fit flashing lights and/or a siren in accordance with that authority or exemption.
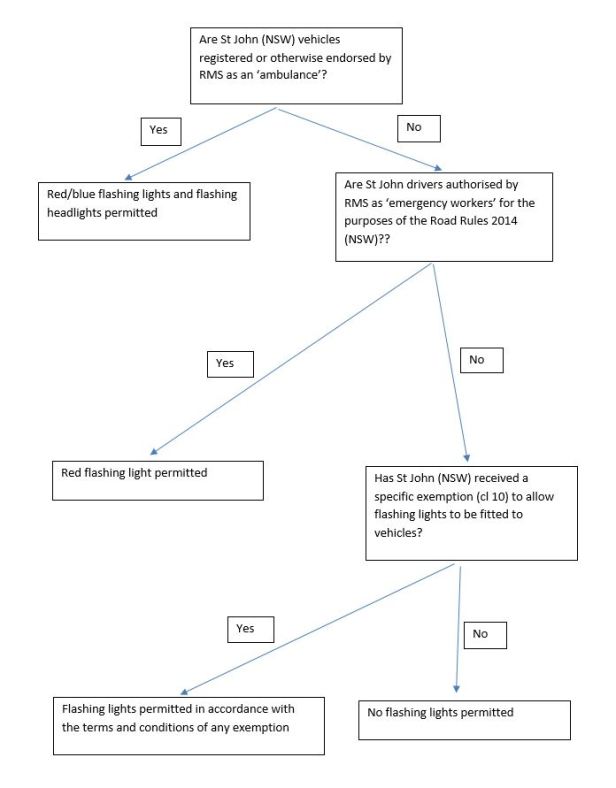
So where does that leave St John (NSW)?
- If St John (NSW) vehicles are registered as an ‘ambulance’ then you can have flashing headlights and red/blue flashing lights. They cannot have a siren.
- If the vehicles are not registered or somehow endorsed by RMS as an ‘ambulance’ (and assuming St John doesn’t want to get an infringement or defect notice and then go to court to argue that they are in fact an ambulance) then has the RMS approved St John drivers’ as ‘emergency workers’? If they have then the vehicles are ‘an emergency vehicle within the meaning of the Road Rules 2014’ and you can have red flashing lights. They cannot have a siren.
- If the vehicles are not an ‘ambulance’ and St John volunteers are not approved as ‘emergency workers’ St John would need an exemption issued by the RMS (cl 10) to fit flashing lights.
- To have a siren St John would need an exemption from cl 33(2) issued by RMS (cl 10).
Relevant flow charts are below:


Interesting.
Michael, do you feel that the exemption granted to St John Ambulance under the Ambulance Servces Act 1990, Part 5, Section 23 (2)a have any bearing on this?
Brendan, in short, ‘no’. First note that the Ambulance Services Act 1990 (NSW) was repealed on 17 March 2006. The current Act is the Health Services Act 1997 (NSW) and the relevant provision is s 67E(3). It may be something that persuades RMS to give the necessary approvals but apart from that they are unrelated.
Any idea why St Johns SA have red and blue lights? I can’t seem to find any legislation or mention of St Johns in the State Emergency Plan.
Could they have legacy (from when they were the ambulance service) permission to have lights fitted?
Vehicles operated by ‘St Johns [sic] Ambulance Australia South Australia Incorporated’ are an ‘exempt vehicle’and ‘may be fitted with any light or reflector’ ROAD TRAFFIC (LIGHT VEHICLE STANDARDS) RULES 2013 (SA) r 115
Thanks
I’m not too sure about SA but in certain states and NZ – St john are the primary ambulance service
St John provide ambulance services in Western Australia and the Northern Territory.
I’ve heard that at one stage St John provide primary Ambulance services like wa and nt, that may be another reason.
A correspondent via FaceBook drew my attention to this publication from NSW RMS http://www.rms.nsw.gov.au/documents/roads/safety-rules/standards/vsi-08-flashing-lights-and-sirens-rev-4-1-nov-2010.pdf. That says blue and red lights may be fitted to “Ambulances solely used by the Ambulance Service of NSW as defined under the Health Services Act 1997 or a vehicle authorised by the Ambulance Service of NSW under its delegated authority”. There is nothing in the Act or Regulations to say Ambulance NSW has delegated authority but that may have been given by RMS. That does mean my statement ‘There is no way St John’s authority to have red lights (or red/blue lights) and siren comes from an affiliation with the Ambulance Service of NSW’ may be wrong but it doesn’t otherwise change my answer.
In my answer I said ‘‘Ambulance’ is not defined’ and later ‘The critical issue will actually be the attitude of the Roads and Maritime Services (RMS). If there is some endorsement on the registration papers that the vehicle is an ‘ambulance’ then it is indeed an ambulance for the purpose of these rules …’ If RMS defines ambulance as ‘a vehicle operated by NSW Ambulance or approved by them’ and if St John has that approval then there is ‘some endorsement’ to the effect that these vehicles are an ambulance. if that is the case it just means the answer to my first question of are the vehicles somehow endorsed as an ambulance is ‘yes’.
Further to my last comment, I should add that the Act and Regulation don’t define ‘ambulance’. The executive (the RMS) have to have a definition to give effect to the law but their determination is not binding. So RMS may say ‘as far as we’re concerned an ambulance is a vehicle operated by NSW Ambulance or otherwise approved by them’. An organisation or an individual may think that they have an ambulance and ask RMS to recognise that. If RMS refuse they owner could fix flashing lights and sirens because the rules say an ambulance can have those; it doesn’t say that it has to be approved by RMS. If RMS or police issued an infringement notice or defect notice the owner could defend those on the basis that their vehicle is an ambulance. If the court agrees then the lights and sirens are legal and RMS and police just have to ‘suck it up’. Equally if RMS are persuaded that a vehicle is an ‘ambulance’ then it can have the lights and sirens even if NSW Ambulance don’t want them to.
As I also said, I can’t imagine St John want to go down the route of testing the issue in court, so they are much better off getting RMS to recognise that their vehicles are ‘an ambulance’. If RMS don’t actually note it on the registration papers they may have some other ‘endorsement’ even if that is ‘approval from NSW Ambulance’. Even if they delegate the decision to Ambulance it remains in effect the RMS decision. So as I say above, it is still the case that RMS are endorsing that the vehicle is an ambulance, and once it’s an ambulance it can have red lights and sirens.
Interesting article Michael – a lot of St John units aren’t given training under lights and/or sirens and St John NSW aren’t supposed to respond – red and white lights could be used during events they attend because frankly I look at them with more seriousness then an amber light etc.
St John vehicles certainly have sirens but not all of them so I wonder what warrants certain units to have lights and/or sirens fitted to their vehicles and should all St john members with a driving licence be given training under lights and sirens?
“Should all St john members with a driving licence be given training under lights and sirens?” See https://emergencylaw.wordpress.com/2017/01/07/training-in-emergency-driving-procedures/
So, anyone could put lights on a vehicle and just call it an “ambulance”? That’s a ridiculous argument. The entire aim of the legislation is to stop just any organisation or individual from using red & blue (etc) lights on their vehicles.
The argument that there is no “definition” of what an ambulance is, so you just use the Oxford Dictionary definition is fallacious one. There IS a definition within the legislation that an emergency vehicle includes by definition an ambulance driven by the NSW Ambulance Service. It is therefore only reasonable and logical to conclude that an “emergency services vehicle” is a vehicle driven by one of the accredited “emergency services” of which St John Ambulance is not one. The very fact that there is such accreditation for emergency services is evidence to that.
The fallacious idea that St John, by virtue of just calling their vehicles ambulances, may put lights on their vehicles is just silly. The whole idea of the legislation is to stop people from doing just that! So for you to argue that the legislation would allow such a thing is, as I previously stated, just silly!
Jules, I’m not sure you read my post accurately. I don’t argue that ‘anyone could put lights on a vehicle and just call it an “ambulance”’. Ambulance is not defined. An emergency vehicle includes a vehicle driven by a NSW Ambulance officer but that definition is for the Road Rules 2014, not the Road Transport (Vehicle Registration) Regulation 2007 (NSW). And it is not a definition of the word ‘ambulance’. If the authors of the Road Transport (Vehicle Registration) Regulation 2007 (NSW) wanted to use the same term as that adopted in the Road Rules 2014 they could have done so.
There is a rule of statutory interpretation that all words have meaning. The Road Transport (Vehicle Registration) Regulation 2007 r 124(4) says which vehicles may be fitted with flashing lights and it includes ‘ambulances’ (r 124(4)(a). As I say what is an ‘ambulance’ is not defined, nor is it defined in the Road Rules 2014 (NSW).
For the purposes of the Road Rules 2014 (NSW) it is not the type of vehicle that is important but the status of the driver. A vehicle driven by ‘a member of the Ambulance Service or the ambulance service of another State or Territory, in the course of providing transport in an emergency associated with the provision of aid to sick or injured persons’ is an emergency worker. I accept that, in that definition, the reference to ‘the Ambulance Service’ (not ‘an Ambulance service’) means the Ambulance Service of NSW. So a vehicle operated by a NSW Ambulance Officer, whether it’s an ambulance or a motor bike, or a response car is an ’emergency service vehicle’ by virtue of paragraph (f) above. I would also expect that a court would accept, despite the dictionary definition of the word ‘ambulance’, that a vehicle operated by NSW Ambulance eg a motor bike should be included in the definition of ‘ambulance’ so the ambulance bikes and rapid response cars can be fitted with flashing red/blue lights (r 124) and flashing headlights (r 86(6) and (7)).
When it comes to fitting a siren, r 33 does not refer to an ‘ambulance’ it refers to an ’emergency vehicle’. That term is not defined in the Road Transport (Vehicle Registration) Regulation 2007 but it is defined in the Road Rules 2014. That definition would I agree include NSW Ambulance but not St John Ambulance hence my conclusion that St John cannot fit a siren to their vehicles.
So someone could not put ‘lights on a vehicle and just call it an “ambulance”‘; but they can put warning lights on an ambulance, whatever that means. If the legislature meant only an ambulance operated by NSW Ambulance they could have said so, or could have used the term ’emergency vehicle’ as they did in r 33. The fact that they did not use the same phrase as in r 33 leads to the conclusion that they did not mean the same thing. There is an increasing number of private ambulance providers of which St John is one; and one in a privileged position as the exemption from the need to obtain approval to operate an ambulance service for St John is enshrined in legislation – see Health Services Act 1997 (NSW) s 67E(3)(a). So an ‘ambulance’ operated by St John is I would suggest, an ambulance within the meaning of the Road Transport (Vehicle Registration) Regulation 2007 (NSW) even though that does not extend to the driver the privileges that are given to the drivers of an emergency vehicle under the Road Rules 2014.
That may be an argument against my conclusion, eg why allow them to fit red/blue lights if they don’t also get the exemption in r 306? Whatever the answer to that question (ie why that was done), it is not unique. A ‘Red Cross vehicle used for conveyance of blood for urgent transfusions’ can be fitted with a red flashing light (r 124(7)) but a red cross employee is not an emergency worker for the purposes of the Road Rules 2014 so a Red Cross vehicle is not an emergency vehicle for the Road Rules 2014. Finding that an ‘ambulance’ can be fitted with a red/blue light (see rr 124(4) and 124(7) but that the driver does not enjoy the benefit of r 306 is therefore not inconsistent with other provisions of r 124.
That is I agree a silly position – it would be easier if the regulations adopted the same terms, because even if you can fit the lights to an ‘ambulance’ they don’t give any exemption under the Road Rules unless the drivers have been declared to be ’emergency workers’ for the purposes of the Road Rules 2014. But as a lawyer my job is to read the law as it is written. The problem with your argument is that you start from the premise ‘The entire aim of the legislation is to stop just any organisation or individual from using red & blue (etc) lights on their vehicles’ (which is probably true) and then want to read the legislation to achieve that aim – they must only mean NSW Ambulance. There is a rule of statutory interpretation that the interpretation that best suits the legislature’s purpose should be preferred in the case of ambiguity. But you can’t take that rule and actually amend the legislation ie insert words that aren’t there or omit words that are.
The Road Transport (Vehicle Registration) Regulation 2007 (NSW) refers to ‘ambulances’ not ‘ambulances operated by the Ambulance Service of NSW’ or ’emergency vehicles’. Organisations that operate an ambulance service can, I would argue, fit red/blue lights to their ambulance; but if they want to use them when driving and get an exemption from the road rules they need to go further and have their officers declared as ’emergency workers’.
The question I was asked was ‘Is St John entitled to have lights and sirens…’ and as a lawyer I’ve presented the arguments as I see them. You will see my conclusions were that they were best to obtain RMS approval but there is an argument under the Road Transport (Vehicle Registration) Regulation 2007 (NSW) to fit red/blue lights and flashing headlights, at least to those vehicles that can be called ‘an ambulance’. I stand by that conclusion. But as noted if the RMS or police don’t agree they may issue an infringement notice and someone would have to run this argument before a court. It would be, as I suggested, prudent to get the RMS to actually endorse the registration of the vehicle as an ‘ambulance’ to put the issue beyond doubt. Thank you for your comment.
Hi Michael – if St John Ambulance is allowed to only have red lights why is Paramedical Services (a private ambulance company based in Hoxton Park) allowed to have red and blue lights and sirens even though St John has been around longer and have provided first aid services to the community since the 1800s
I can’t answer that; I have no idea what approvals they might have or whether they are choosing to break the law.
Jules , one point is that St John Ambulance NSW use red and white lights and sirens not red and blues and they have been doing so for decades.
They have also been calling their vehicles ambulances for ages. Not only do they provide primary ambulance services to 2 states (WA and NT) and are the biggest event health service provider and sometimes act as secondary ambulance services in the event of a big accident (e.g 2013 Blue mountains bushfires) so I’d argue that it is necessary for their vehicles to have lights and sirens and they have been approved by RMS to do so.
Hi Michael, very good summary. It appears considered and without emotional bias for or against a position one way or the other. Your experience in the written words of Acts/Reg’s is well demonstrated and I have enjoyed reading it. Thanks.